Hi, I’m Braden.

Welcome to version 3.6.4 of my interactive Web Portfolio. I’m a research-driven data scientist with a background in behavioral science and a passion for uncovering patterns in human behavior. This customized AI can answer questions about my experience, work, or background.

Ask Me Anything

My Projects

Sales Funnel Attribution Model

Multi-touch attribution across web, CRM, and transactional data

Net Promoter Score and Feedback Analysis

Visualization and objective outlining

Full Customer Outreach Automation

Developing and maintaining a full cadence automation for all regular customer outreach

Side Project: Fully Automated Social Media Management Service

Automatic selection, captioning, and posting of professional Meta Pages

Structural Equation Model for User Engagement and Retention

Created a Structural Latent Variable model to analyze and predict user retention based on behavioral constructs

Full Statistical and Analytical Quarterly Insight Reporting

Taking large, unrelated issues and identifying insights and trends for business objectives

Example Dashboards, Charts, and Visualizations

Collection of example analytical and exploratory analyses

Sales Funnel Attribution Model

I developed a custom multi-touch attribution model that integrates Google Analytics, CRM (Salesforce), and transaction data to quantify the influence of marketing channels across the full funnel.

Project 1 screenshot
  • Unified tracking across web, CRM, and sales platforms
  • Created a unified, organized table with web analytics, demographic predictors, and internal behvaiors
  • Used logistic regression to estimate conversion probabilities
  • Generated >15 unique models to calculate and predict conversion rate
  • Delivered weekly dashboards in Sigma for marketing leadership
  • Identified >10 key targets for leadership to implement improved targeting, resulting in improved conversion rate and lower CPAs

Net Promoter Score and Feedback Analysis

Utilizing an anonymous feedback survey, outlined key objectives for Product and Marketing teams to emphasize based on feedback trends.

  • Implemented automated, anonymized distribution of survey to ensure proper gathering techniques
  • Identified key objectives for the organization on a rolling basis based on continuous and nominal data
  • Implemented LLM (AI) analysis on open-ended feedback to draw patterns and identify strengths and weaknesses
  • Identified which pieces of the organization were associated with higher/lower NP Scores to stack-rank customer-perceived weaknesses

Full Customer Outreach Automation

I created a full, multi-medium outreach outreach inside a CRM (Salesforce) from conceptualization to implementation

Project 3 screenshot
  • Created, maintained, and organized cadence flow visualization to simplify viewing and changes from leadership
  • Outlined, implemented, and maintained the logic for consistent, clean outreach over the entire customer journey
  • Through the course of the project, touched and improved nearly every KPI in the organization through improved outreach
  • Boosted customer engagement and retention by 30%
  • Boosted full funnel conversion rate by 20%

Side Project: Fully Automated Social Media Management Service

I developed and created an autonomous service with a series of commands and webhooks that would select media from a catalogue, caption it dynamically, post it, and manage responses.

Project 4 screenshot
  • Aimed to solve the problem of consistently managing a consistent social media presence, something that is important for growth, especially among young, less-funded startup ideas
  • On a custom interval, my service would select a random piece of media from a catalogue and send it via webhook to an AI API capable of image recognition
  • The API would return a caption for the media, along with the suggested target audiences
  • A post would then be created with a fully automatically generated caption
  • This service allowed for a consistent media presence to be created and maintained without a dedicated media representative, a service that would usually take anywhere from 20-40 hours/week
  • I also hooked up an auto-responder for comments, engagements, and direct messages to enable a fully hands-off approach to media management
  • With regular usage, the following for the test page grew exponentially, as Meta algorithms favor regular posters

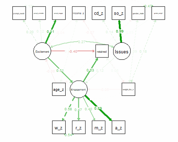
Structural Equation Model for User Engagement and Retention

Large-scale SEM model connecting user behavioral and analytic data to accurately model user retention.

Project 5 screenshot
  • Created and modeled Latent constructs for Excitement, Engagement, and Issues, tying them into a full model
  • Created a strucutral model that tied Latent constructs to tangible user outcomes for business insights, complete with path diagrams and tables
  • Utilized the model to unearth a product-expectation gap with users, allowing for concrete resource allocation to improve user onboarding and retention
  • Utilized the model to create clusters of users based on propensity for engagement and retention, allowing for top-of-funnel audience targeting for improvement of key metrics

Full Statistical and Analytical Quarterly Insight Reporting

Example project from a quarterly insight report. We noticed a negative trend in conversion rate Q3 to Q4, so I did a statistical deep dive into identifying key explanatory differences:

  • Identified and visualized Key Performance Indicators
  • Identified key trends and important issues
  • Offered unique insights and action items
  • Supplied and offered thorough recommendations based on evidential insights

Example Dashboards, Charts, and Visualizations

A visual carousel showing a variety of project visuals.

Curriculum Vitae

You can view or download my full CV below.